赤峰工业职业技术学院

211 | 985 | 双一流 | 理工
内蒙古自治区 高职(专科) 省重点 公办

8822

德艺双修、精益求精

0476-5890311,5890310,18648325469,18647264666

http://www.cfgy.cn/

图片

赤峰工业职业技术学院2020年单独招生简章

2022-06-22 05:46:20      分享至:

  赤峰工业职业技术学院,前身是1958年建立的昭乌达盟农牧机械化学校。1988年,改建为“内蒙古纺织工业学校”,  2004—2005年,将赤峰市粮食职工中等专业学校、赤峰财经学校、赤峰民族技工学校、赤峰黄金技工学校并入学校,2010年经自治区政府批准晋升为赤峰工业职业技术学院,2014年6月,挂牌成立内蒙古民族工业技师学院。

  学院位于赤峰市新城区,占地503亩,建筑面积约13万平方米,在校生近8000人,教职工510名。学院以全日制高等职业技术教育为主,中等职业教育和技工教育为辅,同时开展继续教育、职业培训和技能鉴定。

  学院是国家级高技能人才培训基地,是赤峰工业职业教育集团牵头单位;2015年,学院以中科院院士闻邦椿教授为专家建立院士工作站。是国家职业技能鉴定所,是赤峰市特殊工种培训鉴定机构,是赤峰市科技局推进赤峰地区产学研用结合合作校,是赤峰市12个旗县区工业园区人才培训基地、赤峰市农村劳动力输出培训基地。

  目前,学院设有机械与自动化系等八个教学系部,共开设25个高职专业,40多个中职专业。通过多年的努力,已形成以机械、电力、冶金、矿山、能源、化工、建筑、财经为主体的专业体系。拥有大型实习实训车间13个、实验室59个、校外实习基地40多个,实训教学面积约3万平方米。其中斥资600多万元购置的4台五轴联动数控加工中心,是自治区高校中最先进的数控实训设备。学院建有标准草坪运动场和综合体育馆,拥有藏书和电子图书近40万册,职业教育视频资源近千集。

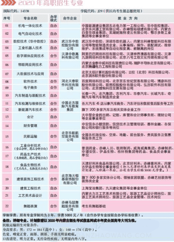
  2020年招生专业

60.png

赤峰工业职业技术学院2020年单独招生简章

2022-06-22 05:46:20

  赤峰工业职业技术学院,前身是1958年建立的昭乌达盟农牧机械化学校。1988年,改建为“内蒙古纺织工业学校”,  2004—2005年,将赤峰市粮食职工中等专业学校、赤峰财经学校、赤峰民族技工学校、赤峰黄金技工学校并入学校,2010年经自治区政府批准晋升为赤峰工业职业技术学院,2014年6月,挂牌成立内蒙古民族工业技师学院。

  学院位于赤峰市新城区,占地503亩,建筑面积约13万平方米,在校生近8000人,教职工510名。学院以全日制高等职业技术教育为主,中等职业教育和技工教育为辅,同时开展继续教育、职业培训和技能鉴定。

  学院是国家级高技能人才培训基地,是赤峰工业职业教育集团牵头单位;2015年,学院以中科院院士闻邦椿教授为专家建立院士工作站。是国家职业技能鉴定所,是赤峰市特殊工种培训鉴定机构,是赤峰市科技局推进赤峰地区产学研用结合合作校,是赤峰市12个旗县区工业园区人才培训基地、赤峰市农村劳动力输出培训基地。

  目前,学院设有机械与自动化系等八个教学系部,共开设25个高职专业,40多个中职专业。通过多年的努力,已形成以机械、电力、冶金、矿山、能源、化工、建筑、财经为主体的专业体系。拥有大型实习实训车间13个、实验室59个、校外实习基地40多个,实训教学面积约3万平方米。其中斥资600多万元购置的4台五轴联动数控加工中心,是自治区高校中最先进的数控实训设备。学院建有标准草坪运动场和综合体育馆,拥有藏书和电子图书近40万册,职业教育视频资源近千集。

  2020年招生专业

60.png